首页
时政要闻
要闻要论
包头时政
政治建设
理论武装
组织建设
党风廉政
群团风采
走进工委
工委领导
部门设置
主要职责
图片新闻
当前浏览:
首页
>
预决算公开
预决算公开
更多
⋅
2024年度包头...
⋅
2024年度中共...
⋅
2024年度中共...
⋅
2024年度包头...
⋅
2024年度中共...
⋅
2024年度中共...
⋅
2025年度包头...
⋅
2025年度包头...
⋅
2025年度包头...
⋅
2025年度包头...
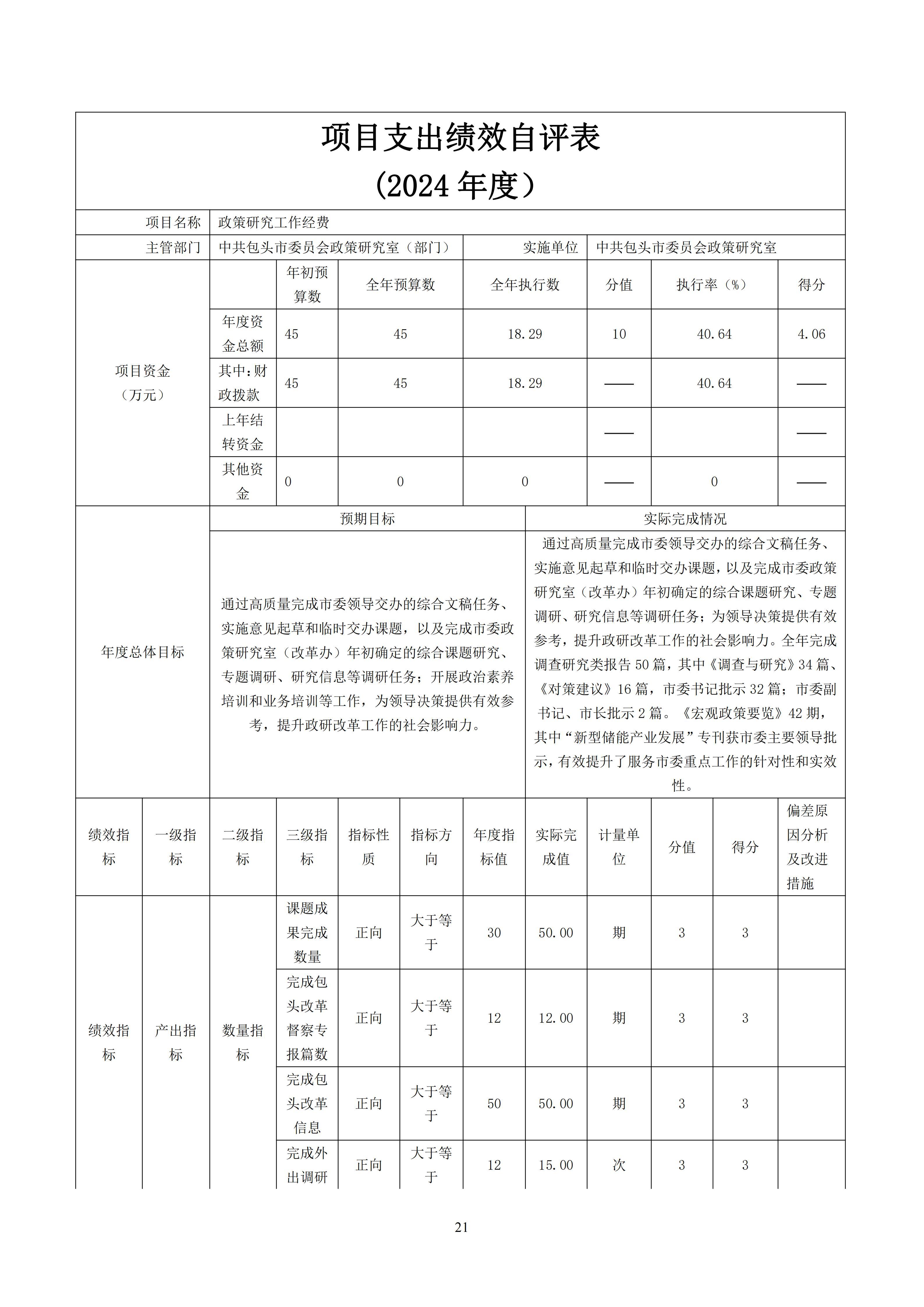
2024年度中共包头市委员会政策研究室本级决算公开
来源:包头市市直属机关工作委员会
发布时间: 2025-09-26
中共包头市直属机关工作委员会
地址:包头市九原区开元大街1号
网站备案号:
蒙IPC备16005357
蒙公网安备15020702000183号